初三化学必背知识点,初三化学必背知识点电子版
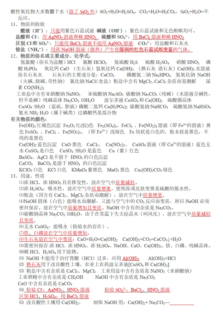
1 元素的化合价顺口溜钾钠氢银一价走,钙镁钡锌二价游,铝价特殊记心口氯有奇数价氯五七,氮二四五,硫二四六,磷三五,碳一二铜一二,铁二三,锰二四六七不同2 制氧气步骤记心间查装定点,点收离熄“茶庄定点收离熄”,“茶”查...
燃油宝有用吗,快乐跑巴斯夫燃油宝有用吗
也就是说,“燃油宝”只能在一定程度上抑制积碳的产生,但对于已经积累下来的积碳而言,并不能起到什么清理效果 而且现在很多地方利用车主对这方面的不了解,将劣质或是杂牌的燃油宝推销给车主,这样的燃油宝使用以后,反而可能增加...
酒能寄快递吗,酒能寄快递吗有什么规定
1、只要是走陆运的快递,都可以快递酒水但因为酒属于液体,所以不能走空运快递公司在寄送酒时,需按照以下要点来操作1如果是散酒,请将“散酒”装进玻璃瓶之中,并且将瓶盖塞紧封好,确定无渗漏液2如需保鲜,周围必须冷冻,将冰块...
网络语言2233什么意思,网络流行语2333是什么意思
2233在网络语言中通常表示“哈哈大笑”或“非常开心”的意思来源2233起源于猫扑论坛的第2233号图像,该图像展示的是捶地大笑的情景,因此被网友用来表达开心和愉悦的情绪应用随着时间的推移,2233已经成为一种网络流...
失落的含义,失落的意思怎么解释
1、失落通常指一个人期望得到的东西或达到的目标未能实现,从而导致心情沮丧这可以是物质上的,如失去工作金钱等,也可以是精神上的,如友情爱情等关系的失落2 失落感的含义失落感是心理学上的概念,是对失落情绪的主观体验当个体...
如何给导师发邮件,如何给导师发邮件范例
例如,“非常期待能得到您的回复,谢谢您的时间我的联系方式是邮箱xx@xxcom,手机xx期待与您进一步交流”这样的结尾既礼貌又专业,能够给导师留下良好的印象总的来说,初次给导师发邮件时,主题要明确,内容要清晰,态度要...
vivo手机要怎么设置呼叫转移,vivo手机如何设置呼叫转移?很简单
1、根据自己的需求选择合适的转移方式例如,选择无人接听时转移,适用于当你未接起电话时电话将转接给他人设置转移号码并启用点击所选的转移类型在页面弹出的对话框中输入要转接的电话号码点击启用按钮,完成呼叫转移的设置按照以上...
macd指标详解,macd指标详解及说明
第三套信号系统由MACD柱与零轴组成,它对第二套信号系统又进行了一次平滑处理,所以第三套信号系统多空信号的发出往往又早于第二套信号系统MACD指标四大作用及功能详解 确立交易区间 MACD指标的首要作用在于其能够帮助...
春望杜甫拼音版,春望杜甫拼音版古诗
春望古诗带拼音版如下春望唐·杜甫 guópòshānhézài国破山河在,chéngchūncǎomùshēn城春草木深gǎnshíhuājiànlèi感时花溅泪,hènbiéniǎojīngxīn恨别鸟惊心fēng...
验血是女孩引产下来男孩,验血是女孩引产下来男孩准吗
是的母血鉴定是抽取孕妇手臂静脉血做检测,检测血液中是否含有y染色体基因的存在,及时男性的象征,如果没有发现有y染色体,即是女性宝宝,因为女宝和孕妇的染色体基因都是xx,是不具备有y染色体的存在的,所以是女孩,准确率9...










京公网安备11000000000001号
京ICP备11000001号